学校概况
时间:2019年03月12日 来源: 作者: 点击: 次
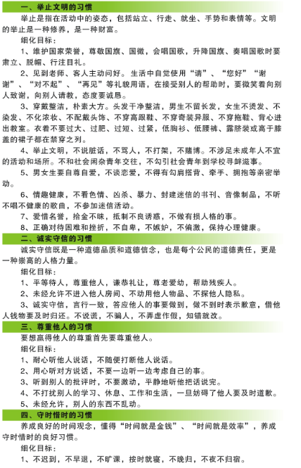
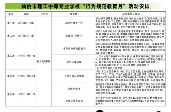
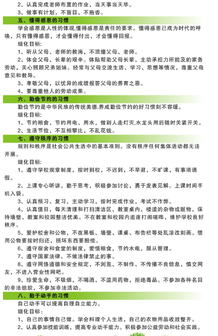
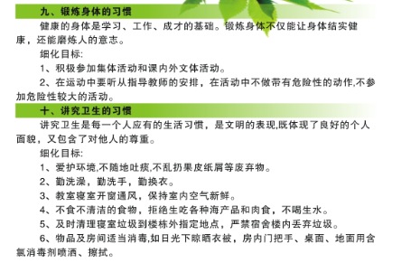
新学期伊始,我校将3月定为行为规范教育月,为了“行为规范教育月”的顺利开展,我校提出了相关要求及制定了一系列活动方案。
具体要求及活动安排如下:
Copyright © 2013-2023,All rights reserved地址:湖北省仙桃市纺织大道8号 邮编:433000 咨询电话:0728-3331799 版权所有 © 仙桃市高级技工学校 仙桃市理工中等专业学校
未经许可 严禁复制